Простые схемы звуковых индикаторов включения электронных устройств. В радиолюбительской практике нередко возникает необходимость озвучить включение какого-либо самодельного или промышленно изготовленного бытового электронного прибора, аппаратуры или устройства — что необычно, приятно на слух (если подобран мягкий тон звукового сигнала). Особенно это актуально, когда бытовыми приборами управляют с пультов дистанционного управления — звуковой сигнал подтверждает принятую команду. Например, при управлении работой кондиционера — при его включении или изменении режима, как реакция на воздействие пользователя, звучит короткий и мелодичный звуковой сигнал длительностью 1 — 2 секунды.
Звуковое сопровождение — это своеобразный индикатор состояния, отличающийся от светового прежде всего, тем, что его можно контролировать дистанционно. Как правило, в электронных аппаратах (для лучшего контроля их состояния) применяют комплексную индикацию — и звуковую, и световую.
Собранное по предлагаемой схеме устройство с успехом применяется в быту для контроля включения света в квартире или комнате, добавляя в обычный и привычный интерьер некоторую «звуковую изюминку». Причём это необременительно даже для тощего кошелька. Так, при включении света раздаётся короткий мягкий звуковой сигнал. Можно применять устройство и в туалете для звукового информирования о занятости этого помещения.

Узел звукового сопровождения подключается непосредственно параллельно к контактам питания того устройства, включение которого он призван контролировать.
Прототипом предлагаемого устройства служат давно применяемые в импортных (а в последнее время и в отечественных) бытовых приборах электронные устройства кратковременной звуковой сигнализации.
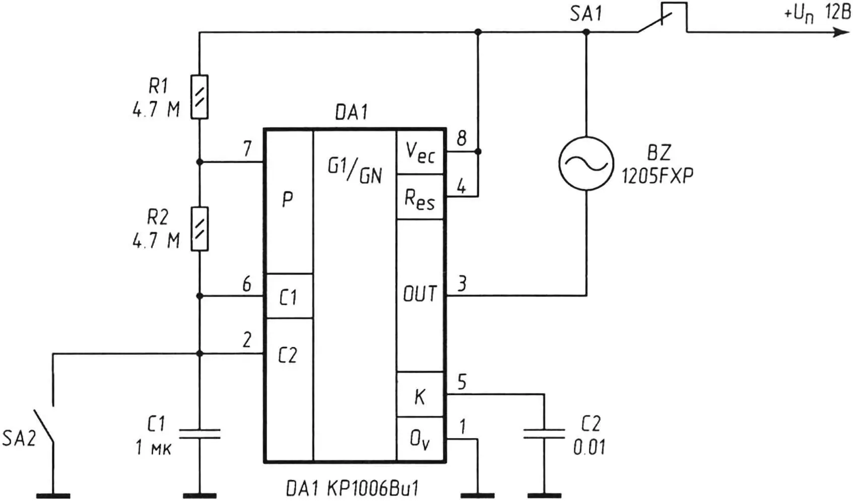
В основе представляемого такого электронного узла — популярный таймер КР1006ВИ1. Благодаря применению зуммера, в схему нет необходимости вводить какие-либо генераторы импульсов или усилители к ним.
Простое и надёжное схемное решение такого звукового устройства показано на приведённой электрической схеме (рис. 1).
Эта схема представляет собой таймер для задания коротких фиксированных интервалов времени, в течение которых зуммер BZ генерирует сигнал звуковой частоты. После подачи питания на устройство микросхема DA1 КР1006ВИ1 начинает формировать временную задержку, причём в первый момент после подачи питания (замыкания контактов включателя SA1) времязадающий конденсатор С1 разряжен, а на выходе таймера (вывод 3 DA1) присутствует низкий уровень напряжения. К зуммеру приложено постоянное напряжение, практически равное напряжению источника питания.
По мере заряда конденсатора С1 через резисторы R1 и R2 и внутренний узел таймера происходит изменение состояния выхода микросхемы. Когда напряжение на обкладках конденсатора С1 достигнет уровня 2/3 напряжения питания, внутренний триггер микросхемы переключится и низкий уровень напряжения на выходе DA1 сменится высоким. Постоянное напряжение на зуммере будет ничтожно мало, и он прекратит генерировать колебания звуковой частоты.
При указанных на схеме значениях элементов R1, R2 и С1 задержка выключения звука составит около 8 с. Её можно увеличить, соответственно увеличив ёмкость конденсатора С1.
О деталях. В качестве конденсатора С1 лучше использовать неполярный типа К10-17 или составить его из двух последовательно соединённых оксидных конденсаторов (типа К50-6) ёмкостью 2 мкФ — каждый на рабочее напряжение не менее 6 В. Как показала практика, неполярный конденсатор в качестве времязадающего обеспечивает более стабильный временной интервал, чем оксидные, сильно подверженные влиянию окружающей температуры. Длительность временного интервала можно легко сократить, уменьшив сопротивление резистора R1. Если вместо него установить переменный резистор с линейной характеристикой, то получится прибор с регулируемой задержкой. Трансформаторный источник питания подключается параллельно контролируемому устройству в сети 220 В — электролампе.
Особенности устройства. Функцию данного электронного узла можно поменять на обратную — то есть сделать так, чтобы зуммер молчал первые 10 с после подачи на устройство питания. Для этого верхний (по схеме) вывод зуммера нужно соединить с общим проводом. В таком варианте устройство без особых изменений можно применять для звукового сигнализатора открытой (сверх меры) дверцы холодильника. Кроме того, вариантов применения данного простого и надёжного устройства бесконечно много и они ограничены только фантазией радиолюбителя.
Кнопка на замыкание SA2 служит для сброса устройства в исходное состояние (она пригодится для контроля двери холодильника). Если она не нужна, её из схемы исключают. Сбросить в исходное состояние устройство можно, разомкнув цепь питания включателем SA1.
Монтаж. Элементы устройства закрепляют на монтажной плате.
Корпус — любой подходящий. Все постоянные резисторы — типа МЛТ-0,25.
Неполярные конденсаторы — типа МБМ, К10-23, К10-17.
Зуммер BZ может быть любым, рассчитанным на напряжение 4…20 В постоянного тока, например FMQ-2015D, FXP1212.
Источник питания — стабилизированный, обеспечивающий выходное напряжение 5…15В — в этом диапазоне микросхема DA1 функционирует стабильно.
Ток потребления в активном режиме звукового сигнала с применением указанных на схеме элементов составляет 12…15 мА.
Устройство в налаживании не нуждается.
Громкость звука такова, что сигнал слышен на расстоянии до 10 м.

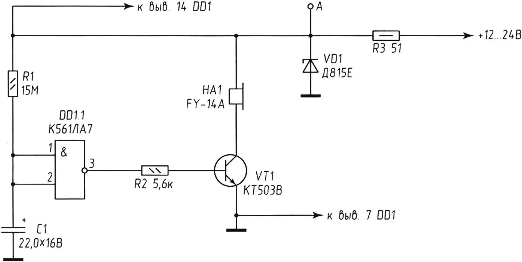
Альтернативный вариант. Такой же узел не сложно собрать и на логических элементах других микросхем КМОП (например, К561ЛЕ5, К561ТЛ1). Наиболее простое схемное решение показано на рисунке 2.
В основе этого электронного узла — популярная микросхема К561ЛА7. Благодаря применению одного из её логических элементов, а также использованию капсюля со встроенным генератором звуковой частоты (ЗЧ), в схему нет необходимости вводить какие-либо генераторы импульсов или усилители к ним.
Эта схема основана на одном логическом элементе микросхемы К561ЛА7, включённом как инвертор. При подаче питания на входе элемента (выводы 1 и 2 DD1.1) присутствует низкий уровень напряжения до тех пор, пока не зарядится оксидный конденсатор С1 через ограничительный резистор R1. Пока этого не произошло, на выходе элемента (вывод 3 DD1.1) присутствует высокий уровень напряжения. Он поступает через ограничивающий ток резистор R2 в базу транзистора VT1, работающего в режиме усилителя тока. Транзистор VT1 открыт, сопротивление его перехода коллектор — эмиттер близко к нулю и на пьезоэлектрический капсюль со встроенным генератором звуковой частоты НА1 подано напряжение питания.
Когда постоянное напряжение на пьезоэлектрическом капсюле со встроенным генератором НА1 окажется почти равным напряжению питания устройства, капсюль переходит в режим генерации колебаний звуковой частоты.
По мере заряда конденсатора С1 через резистор R1 и внутренний узел элемента DD1.1 происходит изменение состояния выхода микросхемы. Когда напряжение на обкладках конденсатора С1 достигнет уровня переключения микросхемы, она переключится — и высокий уровень напряжения на выходе DD1.1 сменится низким. Транзистор VT1 закроется. Постоянное напряжение на пьезоэлектрическом капсюле со встроенным генератором НА1 окажется почти равным нулю, и капсюль перейдёт в режим ожидания.
При указанных на схеме значениях элементов R1 и С1 задержка выключения звука составит около 3 секунд. Её можно увеличить, соответственно увеличив ёмкость конденсатора С1, в качестве которого лучше использовать оксидный типа К50-29, К50-35 и аналогичный с небольшим током утечки. Длительность временного интервала можно легко сократить, уменьшив сопротивление резистора R1. Если вместо него установить переменный резистор с линейной характеристикой, то получится устройство с регулируемой задержкой.
Функцию данного электронного узла можно поменять на обратную, то есть сделать так, чтобы пьезоэлектрический капсюль НА1 молчал первые три секунды после подачи на устройство питания, а затем всё остальное время работал.
Для этого оксидный конденсатор С1 и времязадающий резистор R1 следует поменять местами (с соблюдением полярности включения оксидного конденсатора — положительной обкладкой к «плюсу» питания). При этом средняя точка их подключения к выводам 1 и 2 элемента DD1.1 сохраняется. В таком варианте устройство без особых изменений можно применять для звукового сигнализатора открытой (сверх меры) дверцы холодильника. Кроме того, вариантов применения данного простого и надёжного устройства бесконечно много, и они ограничены только фантазией радиолюбителя.
Монтаж. Элементы устройства закрепляют на монтажной плате. Корпус — любой подходящий. Устройство в налаживании не нуждается.
О деталях. Постоянные резисторы R1, R2 типа МЛТ-0,25. Пьезоэлектрический капсюль может быть любым, рассчитанным на напряжение 4…20 В постоянного тока, например FMQ-2015D, FXP1212, KPI-4332-12.
Транзистор VT1 любой кремниевый, малой и средней мощности структуры n-p-n, например, КТ603, КТ608, КТ605, КТ801,КТ972, КТ940 с каким угодно буквенным индексом. Источник питания — стабилизированный, обеспечивающий выходное напряжение 5 — 15В. В этом диапазоне микросхема DA1 функционирует стабильно.
Элементы VD1, R3 обеспечивают функцию защиты устройства от скачков питающего напряжения. Благодаря ограничительному резистору и стабилитрону, на данный узел можно «безболезненно» подавать постоянное напряжение до 24 — 26 В (что актуально при использовании устройства в цепях с питанием 24 В, например, в грузовых автомобилях).
Стабилитрон VD1 обеспечивает напряжение стабилизации в диапазоне 9 — 12 В. Его можно заменить на Д814А — Д814Д, BZX55, 1N4740A, 1N4742A и аналогичные.
Если такая защита не нужна, то элементы VD1, R3 из схемы исключают, а напряжение питания подключают к точке А.
Ток потребления в активном режиме звукового сигнала с применением указанных на схеме элементов составляет 10 — 12 мА.
Громкость звука подобрана такой, что сигнал хорошо слышен в помещении на расстоянии до 10 метров.
«Моделист-конструктор» № 7’2010, А. КАШКАРОВ, г. Санкт-Петербург


